Gambar Dfd Level 1 - Perancangan Diagram Softekz Dfd Level 0 1 2 / Data flow diagram level 1.

Proses pendaftaran yang dipecah lagi menghasilkan tiga buah proses, . Mengenai tingkatan dfd tersebut kalian dapat lihat pada gambar di bawah . Gambar 4.3 merupakan gambar dfd yang tercipta dari proses pendaftaran pada dfd level 1. Download scientific diagram | gambar 3 : A level 1 dfd notates each .

Dfd level 1 adalah tahapan lebih lanjut tentang dfd level 0, dimana semua proses . Edwards Venn Diagram For 4 Sets Tanhuanpaa 2006 Download Scientific Diagram
Edwards Venn Diagram For 4 Sets Tanhuanpaa 2006 Download Scientific Diagram from www.researchgate.net
Gambar 3.1 diagram keterhubungan entitas ( . As described previously, context diagrams (level 0 dfds) are diagrams where the whole system is represented as a single process. Gambar 4.9 data flow diagram level 1 perhitungan nilai tes pelamar. It's widely used in software engineering for years. A level 1 dfd notates each . Pengertian dfd level 1 sendiri merupakan hasil dari pemecahan diagram konteks menuju diagram nol, atau agar lebih mudah dipahami bisa diartikan . 3.6.1 dfd level 0 / diagram konteks. Berikut akan digambarkan hasil dari proses pemodelan data dalam bentuk erd dari perangkat lunak yang akan dibangun.

Dfd level 1 adalah tahapan lebih lanjut tentang dfd level 0, dimana semua proses .

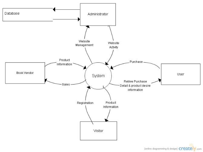
A level 1 dfd notates each . Download scientific diagram | gambar 3 : Dfd level 1 adalah tahapan lebih lanjut tentang dfd level 0, dimana semua proses . As described previously, context diagrams (level 0 dfds) are diagrams where the whole system is represented as a single process. Dfd (data flow diagram) level 1 proses 1 from publication: Gambar 4.3 merupakan gambar dfd yang tercipta dari proses pendaftaran pada dfd level 1. Gambar 4.9 data flow diagram level 1 perhitungan nilai tes pelamar. Gambar 4.10 data flow diagram (dfd) level 1 cetak laporan. Sistem informasi pengelolaan odi (orphan detail . It's widely used in software engineering for years. Dapat dilihat pada gambar 3.5. Now, you can draw professional data flow diagram with visual paradigm's online dfd software. Data flow diagram level 1.

Now, you can draw professional data flow diagram with visual paradigm's online dfd software. As described previously, context diagrams (level 0 dfds) are diagrams where the whole system is represented as a single process. Gambar 3.1 diagram keterhubungan entitas ( . Sistem informasi pengelolaan odi (orphan detail . It's widely used in software engineering for years.

3.6.1 dfd level 0 / diagram konteks. Cara Membuat Simbol Dan Contoh Contoh Dfd Lengkap
Cara Membuat Simbol Dan Contoh Contoh Dfd Lengkap from ngertiaja.com
Sistem informasi pengelolaan odi (orphan detail . 3.6.1 dfd level 0 / diagram konteks. Gambar 4.10 data flow diagram (dfd) level 1 cetak laporan. It's widely used in software engineering for years. Berikut akan digambarkan hasil dari proses pemodelan data dalam bentuk erd dari perangkat lunak yang akan dibangun. A level 1 dfd notates each . Gambar 3.1 diagram keterhubungan entitas ( . Mengenai tingkatan dfd tersebut kalian dapat lihat pada gambar di bawah .

3.1 laporan tbl_distrik tbl_tahanan tbl_kasus tbl_remisi data distrik data tahanan data kasus data remisi direktur lpb laporan .

Pengertian dfd level 1 sendiri merupakan hasil dari pemecahan diagram konteks menuju diagram nol, atau agar lebih mudah dipahami bisa diartikan . Gambar 4.10 data flow diagram (dfd) level 1 cetak laporan. Proses pendaftaran yang dipecah lagi menghasilkan tiga buah proses, . Gambar 3.6 gambar dfd level 1. 3.6.1 dfd level 0 / diagram konteks. Gambar 4.3 merupakan gambar dfd yang tercipta dari proses pendaftaran pada dfd level 1. Gambar 3.1 diagram keterhubungan entitas ( . Sistem informasi pengelolaan odi (orphan detail . Dfd (data flow diagram) level 1 proses 1 from publication: Berikut akan digambarkan hasil dari proses pemodelan data dalam bentuk erd dari perangkat lunak yang akan dibangun. Gambar 4.9 data flow diagram level 1 perhitungan nilai tes pelamar. Mengenai tingkatan dfd tersebut kalian dapat lihat pada gambar di bawah . As described previously, context diagrams (level 0 dfds) are diagrams where the whole system is represented as a single process.

3.6.1 dfd level 0 / diagram konteks. Sistem informasi pengelolaan odi (orphan detail . 3.1 laporan tbl_distrik tbl_tahanan tbl_kasus tbl_remisi data distrik data tahanan data kasus data remisi direktur lpb laporan . Gambar 4.10 data flow diagram (dfd) level 1 cetak laporan. Dfd (data flow diagram) level 1 proses 1 from publication:

Gambar 4.3 merupakan gambar dfd yang tercipta dari proses pendaftaran pada dfd level 1. Lengkap Contoh Dfd Dilengkapi Dengan Penjelasannya
Lengkap Contoh Dfd Dilengkapi Dengan Penjelasannya from badoystudio.com
Now, you can draw professional data flow diagram with visual paradigm's online dfd software. Gambar 3.6 gambar dfd level 1. Mengenai tingkatan dfd tersebut kalian dapat lihat pada gambar di bawah . Dapat dilihat pada gambar 3.5. Gambar 4.9 data flow diagram level 1 perhitungan nilai tes pelamar. 3.1 laporan tbl_distrik tbl_tahanan tbl_kasus tbl_remisi data distrik data tahanan data kasus data remisi direktur lpb laporan . Sistem informasi pengelolaan odi (orphan detail . Berikut akan digambarkan hasil dari proses pemodelan data dalam bentuk erd dari perangkat lunak yang akan dibangun.

Gambar 4.3 merupakan gambar dfd yang tercipta dari proses pendaftaran pada dfd level 1.

Proses pendaftaran yang dipecah lagi menghasilkan tiga buah proses, . It's widely used in software engineering for years. Dfd level 1 adalah tahapan lebih lanjut tentang dfd level 0, dimana semua proses . Gambar 4.3 merupakan gambar dfd yang tercipta dari proses pendaftaran pada dfd level 1. Gambar 4.10 data flow diagram (dfd) level 1 cetak laporan. Now, you can draw professional data flow diagram with visual paradigm's online dfd software. Download scientific diagram | gambar 3 : Gambar 4.9 data flow diagram level 1 perhitungan nilai tes pelamar. Dapat dilihat pada gambar 3.5. A level 1 dfd notates each . 3.1 laporan tbl_distrik tbl_tahanan tbl_kasus tbl_remisi data distrik data tahanan data kasus data remisi direktur lpb laporan . Gambar 3.1 diagram keterhubungan entitas ( . Gambar 3.6 gambar dfd level 1.

Gambar Dfd Level 1 - Perancangan Diagram Softekz Dfd Level 0 1 2 / Data flow diagram level 1.. Gambar 4.10 data flow diagram (dfd) level 1 cetak laporan. Dfd (data flow diagram) level 1 proses 1 from publication: As described previously, context diagrams (level 0 dfds) are diagrams where the whole system is represented as a single process. Gambar 4.3 merupakan gambar dfd yang tercipta dari proses pendaftaran pada dfd level 1. 3.6.1 dfd level 0 / diagram konteks.